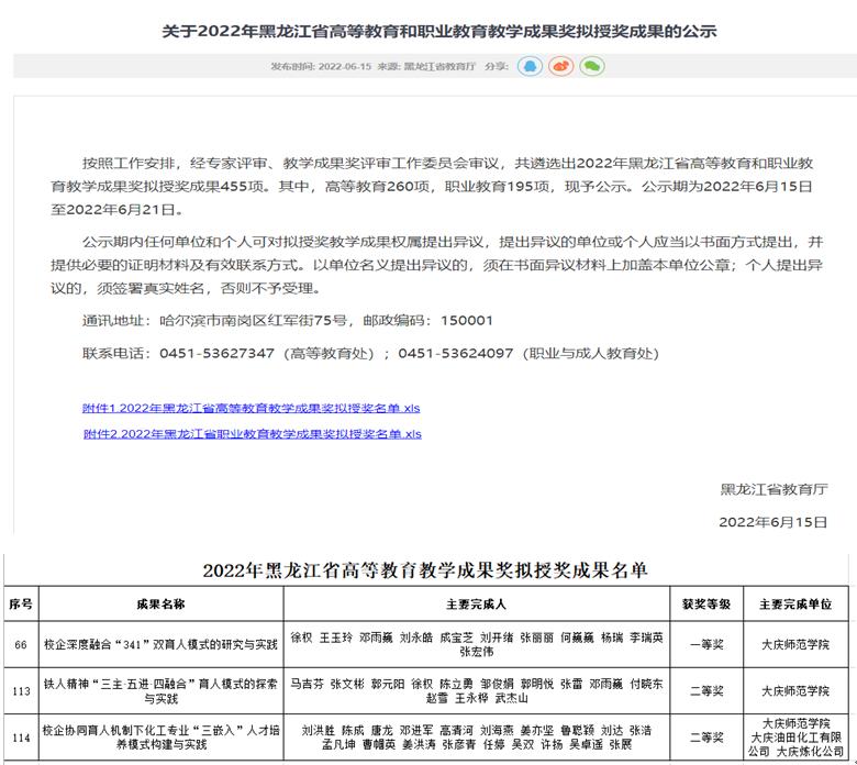
近日,省教育厅公布关于2022年高等教育教学成果奖评选结果,我校推荐的3项教学成果喜获佳绩,其中一等奖1项,二等奖2项。本次获奖成果的数量是近五年来我校获奖数量最多的一次,机电工程学院完成的《校企深度融合“341”双育人模式的研究与实践》成果获得黑龙江省高等教育教学成果奖一等奖,马克思主义学院完成的《铁人精神“三主∙五进∙四融合”育人模式的探索与实践》与化学工程学院完成的《校企协同育人机制下化工专业“三嵌入”人才培养模式构建与实践》两项成果获得黑龙江省高等教育教学成果奖二等奖。

本次获奖成果的取得是我校长期以来坚持以立德树人为根本、人才培养为中心、产出为导向教学理念的深刻体现,是基于国家级一流课程、省级“新工科”项目、省级大学生校外实践教育基地的深入推进,充分展示了我校近年来在铁人精神育人、校企合作协同育人等教育教学改革方面取得的成绩。我校将进一步加大教学改革与建设的力度,围绕立德树人目标、践行持续改进理念、深化专业建设内涵、加强培养模式创新,充分发挥教学成果奖的辐射引领作用,积极开展专业认证评估,全面推进课堂教学革命,切实提高教育教学水平和人才培养质量。(撰稿:李颖审核:徐权编辑:姜丰翼)